Vol.548 8.Aug.2008
P
PICを使おう(1)−ハードウェア編−
by fjk
 |
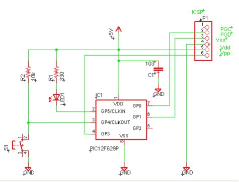
| Eagleで作製した回路図 |
今回、試作した回路は単にスイッチを押すとLEDが点灯する回路だが、abc547で紹介した参考の回路図には間違いがあったので、図1の回路図で製作した。回路図の作成にはプリント基板用のフリーソフトであるEAGLE-lightを利用した。回路図エデッタ、PCBエディタおよびCAMプロセッサを統合したEAGLE (Easily Applicable Graphical Layout Editor)の日本語による使い方は井上誠一さんの「EAGLEによるプリントパターン自動作成」に詳しい。EAGLE-lightは基板サイズが10x8cmでレイヤーが2層、回路図は1枚の制限があるが、自動配線が使えるなどアマチュアレベルでは充分な機能である。
ビルドアップ基板による配線で注意すべきところは
- 配線でVppを絶対に間違えないこと(+12Vが加わる。ICの位置を決めたら最初に配線)
- ブレッドボードに部品を無理に差し込まない(まっすぐ差し込むと簡単に入る)
- リード線の長いパーツはリード線を短く切る(隣の部品と接触してシュートしないように)
- 配線はなるべく短く(必要以上に引き回さない)
などである。
 |
| ビルドアップ基板に作成した回路 |
なお、GP4のプルアップはIC内部でソフトによって実現できるということで、WPU+GPUを使ったテストも行った(使用部品を減らせる)。内部のプルアップ抵抗は20kΩ程度である。リセット直後には全てのGPIOが入力モードになるので、この機能は働かない。常にプルアップしておきたい場合は、外付けの抵抗を使うのがベター。今回の試作では外付けの抵抗を取り付ける回路とした。
●動作テスト
MPLABでは12F629のソフトの開発および書き込みは出来るが、デバッガーは使えない。そこで、試作回路の動作テストにはPICkit2を利用する。ICが差し込まれた試作基板を接続した状態でPICkit2ソフトを起動するとデバイスが認識される。
すでにプログラムが書き込まれているならば、READを押すと書き込まれているプログラムが読み出されて画面に表示される。プログラムがPICに書き込まれていなければ、作成したHEXファイルをロードし、WRITEボタンを押すとプログラムがPICに書き込まれる。
次にVccの電圧を5Vにセットし、チェックボタンをクリックすると、試作基板に5Vが供給されPICが動作する。ここで、基板に取り付けたプッシュボタンを押すとLEDが点灯する(LEDが点灯しない場合はLEDの極性が間違っている事もあるので、端子を反対にして刺し直してみる)
ここまで、正しく動作したので、PIC単独で動作可能かテストした。電源には充電式ニッケル水素電池を3本、スイッチ付きの単3電池ホルダー(3本用)と2P基板コネクタを用いた。ニッケル水素電池3本つなぐと3.9Vで(12F629の動作電圧は2.0〜5.5V)、電池ホルダーのスイッチをオンにすると、問題なく動作した。・・・
 |
 |
| PICKit2の画面 |
電池で動作している試作回路 |
・・つづく。次回はソフトウェア。
【おまけ】 前述の回路をEAGLEの自動配線で作製したボード図。ちょっと不満もあるが・・。

少し手直ししてみました(これだと片面できそう)。
